赵彦昌 曲海月 王艺潭.清代增减官文书研究[J].辽宁大学学报(哲学社会科学版),2025,(06):130-137.
DOI:10.16197/j.cnki.lnupse.20251107.001
清代增减官文书研究
赵彦昌 曲海月 王艺潭
摘 要:官文书作为国家运行体系中的重要凭证,上至中央下至地方,是国家经济、司法、行政等事务权力运行的重要体现,也是国家权威的象征。文章通过系统整理相关资料,梳理了清代增减官文书的具体类型以及防治增减官文书的主要措施等,发现增减官文书类型较为多样且大多伴随着某些目的而产生,作为清代律例严厉打击的一种违法行为,清代对这种行为的防治措施设置得较为完善。通过以上相关内容的探讨,以期补充清代文书制度的相关研究。
关键词:增减官文书;磨勘制度;官文书;文书制度
一、引 言
古往今来,文书作为一种传递人类意图的载体而保存下来,在人与人之间的社会交往活动中有着重要的作用。回看中国古代文书的发展历程,官文书占据了较大的一部分,它不仅是一代王朝公务活动中的重要凭证,而且还承载着统治阶级的权威。在《唐律疏议》中最早对官文书进行了解释:“官文书,谓在曹常行,非制、敕、奏抄者。”相较于《唐律疏议》,雷闻在《官文书与唐代政务运行研究》一书中也给出了官文书的定义,即“在国家日常行政中使用的各种文书。”只是随着朝代的变化,官文书所包含的文种范围有所扩展。而官文书在草拟时经常会因现行内容不适应当时社会的发展状况而出现增加或减少的情况,因此增减官文书这种行为也应运而生。故而,清代也不例外。“增减官文书,就是在官文书的内容、情节上作相应文字改动,使之与实际情形不尽相合的行为。该行为较之于伪造官文书有一定的重合之处。”随着我国古代中央集权的逐渐加强,到了清代文书制度日益完善,可以说官文书的发展日渐规范化、清晰化。从目前的相关研究看,学界对清代文书的研究成果较为丰富,但官文书的相关研究却略显薄弱,其研究视角主要集中在四个方面:其一是官文书用语方面,如钟文荣、赵辉在《清代官文书用语略析》一文中,从官文书的处理程序分类的角度探析常见的官文书用语;其二是从官文书制度的角度,如张国秀,王汉东在《试论清代行政律例与制度——以光绪朝〈大清会典事例·吏律公式〉为例》一文中,从法律角度探析官文书制度及刑罚;其三是围绕官文书展开的违法行为的角度,如赵彦昌、韩瑞鹏在《清代官文书“不当署名”考略》一文中,对官文书中的不当署名案件进行分类,并探究其中差异化结果引发的相关案例与司法实践冲突,以及不同案件判罚结果的官文书呈现;其四是从文种的角度,如王正华《清代税契票考析——以山西、徽州文书为例》一文中,对清代山西、徽州等地州县发行的税契票、税契执照内容、形制进行考证的基础上,探讨其出现的缘由及其影响。从现有的学术成果来看,清代官文书的研究重点更侧重于制度、文种、用语等方面,虽然已经有学者关注文书运转过程中存在的违法行为,但对于增减官文书这一方面的研究则较少。因此本文力图从增减官文书的具体类型、清代防治增减官文书行为的措施这两个角度进行相关探讨,以期为清代文书制度、司法研究提供一定的借鉴。
二、清代增减官文书的具体类型
官文书作为清代官僚制度运行的一个基本工具,它承载着朝廷政令、地方奏报等关键性的政务信息,是维系中央与地方的重要纽带,它的重要性也不言而喻。但在实际的官文书传递或撰写过程中,官员会私自对其内容存在有意或无意增加或减少的情况,因此也催生了增减官文书这一行为,且在大多数情况下这类行为均为故意而为。这类现象的发生不仅影响着政务信息本身的真实性,削弱了行政效率,也在一定程度上削弱了清代中央对地方的控制力。对清代增减官文书相关资料进行查阅,发现可以将增减官文书的表现方式分为“挖补”“添补”“旋补”“改补”“洗补”“私改”“删改”等,这些行为发生后都对官文书的内容或多或少有所增减。通过对其行为的梳理可以将增减官文书的具体类型大致分为对关键性文字的增减、对相关文案进行增减以掩盖事实这两类。
(一)对关键性文字进行增减
官文书的内容中包含着许多关键性的信息,因此这也成了官员们私自进行删改的其中一个方面,通过以下举例可以辨识。
1.增减数字故意改补。官文书中的数字传递着重要的属于关键性的信息,官员们挖补数字信息是清代增减官文书行为的重要表现。其中数字包含的范围较为广泛,如年月、时间、年龄等,其中挖补时间是增减官文书最显著的行为表现。《刑案汇览三编》中记载:“盛京刑部奏:吏部书吏王汉川听许银两捏改文尾,因银未到手,将文书压搁两月,得银二十两,始将文书挪改月日封发。未便计赃仅拟杖责,应加重照增减官文书所有规避律,拟杖一百,流三千里。所供亲老丁单,准其查办。”可以看到王汉川收取钱财捏改文尾,又因钱财未到手,将文书压搁两个月,后又得部分钱财,遂将文书挪改时间发送,按照增减官文书有所规避的律文内容进行相关判罚。再如《沈辑刑案汇览三编》中的一则案件记载了李万锺的渎职、受贿、篡改文书等行为。负责文书的李万锺“惟于占如札内饬删字句,临发私添,实属玩法”。应如该侍郎所奏,李万锺应革役,照“增减官文书,有所规避,杖罪以上,加本罪二等,于原犯杖七十罪上,加二等,拟杖九十。该犯经人告发,复又涂改原札月分,冀图抵赖,居心尤为险诈,应再加一等,拟杖一百,从重酌加枷号一个月,以示惩儆。”其中可以看到李万锺增减官文书的一些具体行为如“饬删字句”“涂改原札月分”,等等。
篡改年龄亦是增减官文书行为的一种显著表现。如《清实录》中记载了考试文童通过私减年岁冀免马射的相关案例,其中谈道:“昨据哈迪尔景禄奏,阿佛珠灵阿两名恭查:考验八旗文童马步射内有年岁不符者三十八名,当派军机大臣查明具奏。兹据奏正蓝旗觉罗迈拉松玉牒内开载年岁,实系私减捏报……至所奏各旗文童倭兴额等二十八名,核对该旗户册年岁均属相符之处。尚未核实,不足为凭。著交户部检齐各该旗报部户口册,再行逐一确查据实具奏。册内挖补年岁之内务府文童保勋、常绵两名,亦一并查明具奏。”上述案例中挖补年龄的行为正是反映了增减官文书的确切行为表现。
2.挖补有限制作用的关键字样。官文书中包含的关键性的文字有很多,除了上文提到的数字外,还有一些有一定限制作用的关键字。如程站字样,《清实录》中记录了一则案例,即恩铭等前往广西拜发折件,已于一月十五奏到。查沿途各驿站,均系按程递送,尚无迟误。惟查四月三十日至广西平乐县,由平乐至苍梧。计程不过五百四十里,何以迟至八日。始行递至苍梧,且将兵部火牌内填写程站之处,涂改模糊,实属玩误。可以看到驿递折件迟到的根本原因是兵部火牌内填写的程站被涂改模糊,导致相关信息的缺失。再如具体的地点字样,如《清实录》中记载:“军营兵丁余忠患病,派新兵白乐尧送回吉地调养。该兵将路票挖补,改写送出炉城字样。行至吉地,经驻劄(扎)该处之参将吴锦江看出挖补情形,并不根究。听其回至成都,经参将图桑阿查知,将白乐尧差弁押赴军营……”可以看到白乐尧通过挖改路票中的地点实现自己的目的。
(二)对相关文案进行增减以掩盖事实
有些官员为了掩盖事实会将一段文案进行添补以达到目的的作用。这类文案的增减不仅发生在主要内容上,还有可能发生在小注处。通过以下档案的举例可以看到清律对于官文书的保护,以及增减行为的判罚。
1.私改文案主要内容,捏造事实。某些官员通过私改文案来掩盖事实情况,如《清实录》中包含这样一则案例。已退休的大学士熊赐履在临终前上奏的遗疏中,有推荐他的侄子、翰林院编修熊本清廉谨慎、可堪重用的言辞。皇上说:熊赐履学问优异,人品端正。此遗疏内举荐熊本等语必定是虚假的,命地方官员彻查。上谕大学士等说:熊赐履遗疏稿内并没有荐举熊本之话。由此可见,被人更改、增入熊本一段。著该部严审具奏。“寻部覆,臣等审讯熊本,串同熊赐履家人,将遗疏私行添改是实。应将熊本革职,拟斩秋后处决”。通过此案例得知,增入举荐熊本的言辞是熊本串通熊赐履家人私自添加进去的,并被处以严厉的判罚。
2. 挖改添注处。私改文案不仅仅发生在正文处,在添注处也会发生,如《清实录》记载:
“前据花沙纳、全庆奏:遵查前任顺天府尹张起鸳,承办粮台,捐输钱文,并不报部。车马津贴,滥行支应。并将余存军械移交作价,参款已有确证。且降旨将该员革职审讯,兹据花沙纳等,会同刑部审明各款,与前奏大致相同。其交出底账内,竟将违例字样,添注挖改,已属有心弊混……”可以看到张起鸳滥用职权、窜改账目的行为,特别可以看到其中包括违例字样的“添注挖改”,有意混淆事实。
由此可见,增减官文书这类违规操作往往集中出现在文书的关键信息位置,其中涉及银钱数目、年龄、时间、地点等是最容易被删改的内容。更值得注意的是这种增减不仅仅发生在正文中一些明显的位置,还有一些会隐藏在一些文书细节当中,比如上文提到的添注处,这些边缘位置不够显眼往往容易被忽略,但同样威胁到了官文书本身的真实性。
三、清代防治增减官文书的主要措施
清代文书制度的建立、发展与清政府之政权及其官僚体系的相对稳定息息相关。清代的文书制度在继承明代文书制度的基础上,结合自身的政治需求,对其文书制度进行了改革与创新,使之更加规范化、制度化。不仅建立了严密的文书分类体系,针对不同文书制定了相应的格式规范、传递规范、用语标准,而且创新了奏折制度,这不仅规范了官员文件的上传下达,而且确保了各个机构的正常运转和信息传递的准确性,从而进一步巩固了其专制统治。但在文书制度的发展过程中,对于文书在运转流程中由于经手之人较多、环节较为复杂会发生私自对文书内容的增减行为,为了防范这类行为的发生,清代建立了多层的防控体系,通过法律制度、文书运转过程的监察以及相关保密措施等举措以达到避免增减官文书的行为。
(一)通过法律制度对增减官文书违法行为进行预防
官文书作为国家政务传递的载体,它承载着政务运行的重要信息。《大清律例》通过严密的法律条文规范官文书的运行,其中许多条款都与官文书运行密切相关,并且对危害官文书的行为做了严格的惩罚。《大清会典》中与增减官文书相关律目主要有“吏律公式”“处分例”,这些律文都对增减官文书行为做了明确的规定。
1.从律法上对增减官文书违法行为进行预防。增减官文书在中国古代可以看作是官吏滥用职务犯罪的一种罪名,如唐代《唐律疏议》中曾经记载:“诸诈为官文书及增减者,杖一百;准所规避,徒罪以上,各加本罪二等;未施行,各减一等。”从《宋刑统》名例律中也可以看到,问曰:“有主典增减文案,诈斯取赃五匹,判官不觉依增减状判讫。朱知判官于许欺赃失减,为复于增减官文书失减。”答曰:“但依律得罪,皆从所判为坐。取赃事在案外,增减文案见行止从增减科之不可从赃而科。”不仅仅是唐代,宋代继承了唐代的律法合理之处,也将增减官文书看成一种罪行的门类且规范相较唐代更为详细,发展到了清代对于增减官文书的立法日趋完善。如在《大清律例》的“诈为制书”条中,也包含了增减官文书的情形。譬如,该条首款提到:“凡诈为(原无)制书及增减(有原)者,(已施行不分首从)皆斩。(监侯)未施行者(为首)绞(监侯为从者减一等)。”对相关增减官文书涉及的官员行为做出了严格的律法上的总体规定,以便遏制这种行为的发生。
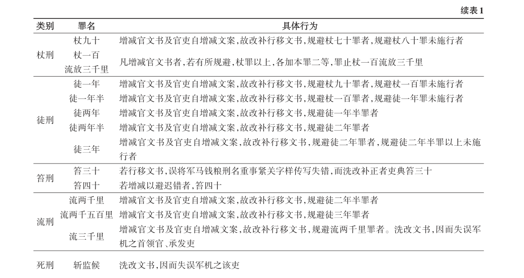
2.从刑罚上对增减官文书进行预防。清代律法与刑罚之间的关系密不可分。律法是制定出来的法律规范,而刑罚则是依据这些规范对犯罪行为做出的具体处罚决定。在清代,《大清律例》作为清代整个法律体系的根本依据,规范并保证了清代社会的稳定。本文选取《大清律例》中涉及增减官文书刑罚的相关规定加以梳理,如表1所示。


清代的刑罚可分为五个等级,即笞、杖、徒、流、死。本表格以《大清律例》增减官文书案例进行总结,从上述表格中可以归纳出:第一,增减官文书的判罚有的是单一处罚,有的二者皆可适用如杖一百流三千里。第二,增减官文书涉及的刑罚都较重,也会涉及一些人共同犯罪的情况,这种情况下要分首犯和从犯,一般从犯判罚更轻一些。第三,从上述表格来看有很多具体行为存在未施行的情况,这些情况说明增减官文书或其行为尚处于未完成状态,即增减官文书尚未形成,这属于一种犯罪未遂的环节,还未造成严重的犯罪影响,在判罚上会根据情况减一等处罚。可见清代的律法极为细致,以上刑罚较为灵活的目的也是严明文书制度,规范官员的行为。
3. 通过“例”文灵活处理增减官文书行为。清朝作为中国封建社会最后一个王朝,它对于会典和则例的编纂材料来源十分广泛。“律”与“例”作为清代重要的法律表现形式,它们旨在维护清朝社会稳定。清朝的“例”相对于“律”来说更为灵活,特别是在《大清会典》中对于增减官文书行为的界定,如《钦定大清会典事例(嘉庆朝)》卷 761 中记载:“顺治十六年题准:解部钱粮批文册籍,各官当堂定限签发,如假手吏胥空悬时日,任意违限,挖补年月,扶同作弊,经部科查出将解役送刑部究拟。”可见对于《大清会典》中的例文列举事件较律文而言更加详细,如文中它对于官员签发册籍若不履行相关的责任及作弊行为作出了列举,因此对于增减官文书的行为“挖补”更为明确,便于进行相关惩戒。
(二)加强对官文书运转过程中的监察
清代对于官文书运转流程中的监察保证了官文书的安全性与真实性,这些监察措施主要包括在磨勘宗卷时保护官文书内容、编号分簿,方便对官文书核查和对官员自身行为的监察,以下进行详细说明。
1. 通过磨勘卷宗加强对官文书内容的保护。从磨勘卷宗的角度来看,磨勘就是对出现问题的卷宗进行二次检查,查看通过磨勘校对后的文卷是否进行了相应的改正。如《黑图档·咸丰朝》中记载:“查得九年八月初六日,经催长景仰呈办,咨行盛京将军、府尹等衙门官河印册七本,本署堂司存册二本。职将司寸新册照原存印册悉心查对,仅查得新册内将原嘉庆十七年查增官河四处遗漏,实与原册不符。并册内所注河浥名目间有错误,若非补行更换,第恐官河旧制返,因册载漏失久则难变,理合呈明。”可以看到通过新册与旧册进行磨勘对比,发现原嘉庆十七年查增官河四处遗漏,与原册不相符,并且存在错误,通过磨勘发现了必须修改的内容,在一定程度上保护了官文书内容的真实性。又如《大清会典(康熙朝)》卷 112 中记载:“凡磨勘出各衙门未完卷宗,曾经监察御史、提刑按察司,照刷驳问迟错。经隔一季之后,钱粮不行征追足备者,提调官吏以未足之数十分为率,一分笞五十,每一分加一等,罪止杖一百。刑名造作等事,可完而不完,应改正而不改正者,一宗笞四十,每一月加一等,罪止杖八十,受财者计赃以枉法从重论……若官吏闻之事发,旋补文案,以避迟错者,钱粮计所增数,以虚出通关论。刑名等事,以增减官文书论。”从中可以看到,在当磨勘宗卷涉及官员试图掩盖问题的情况下,刑名等事物要按照增减官文书相关判罚来参考。由此可以看出,清代的磨勘制度通过定期的审查能够及时发现文书中的一些错误,且明确规定官吏事后不可旋补文案掩盖事实,否则会被以增减官文书罪进行判罚,这在一定程度上抑制了官吏舞弊的行为。
2. 通过编号分簿加强对官文书的核查。编号分簿主要是将官文书按照一定的规则进行分类标号,并记录在不同的册簿中。通过对官文书收存过程进行编号,方便查找,同样也可以起到一定的防伪作用,增加篡改的难度。如《清实录》中记载,湖南巡抚开泰奏:“查州县征收钱粮,设有流水印簿。湖南省向系自行钤印,以致贪婪之员,改换弊混。臣思流水簿籍,每年按数可稽。应令该州县照伊都甲里区编号分簿,豫行申送该管官钤印,发回存用。庶易于较核,经征者无从私改捏造。”可以看到湖南省的账簿是官员自行钤盖印信,导致一些贪婪的官员借此机会篡改、混淆账目。按照都甲里区的编号分簿,移交盖印方便核对,一定程度上迫使征收钱粮的官员无法私自篡改或捏造账目。
3.加强对官员自身行为的严格监察以减少私自增减行为。官员在拿到一份官文书的过程中极有可能因存在某种目的对官文书的内容进行增减,在清代同样对于官员在履职过程中的自身行为进行严格的监察。如《大清会典·雍正朝》卷 153中记载:“当该官司扶同隐漏者,与同罪。承报而差漏,报卷宗科断。其漏附行者,一人至三人。吏典,笞一十,每三人加一等,罪止笞四十。若有增减月日,更易姓名,改换出身,蔽匿过名者,并杖一百罢职役不叙。有所规避及受赃者,各从重论。”可以看出清代对官员的监察整饬十分重视。上述内容严格规范了官员处理文书的行为及惩处措施,对清代的政治清明起到了一定的促进作用。
(三)强化对官文书的保密措施以避免私自增减行为
我国古代的保密政策可以追溯到秦朝,秦朝的公文保密要求多见于《行书律》,发展至清朝进入了保密制度的顶峰,清朝保密制度的相关措施也在一定程度上减少了增减官文书行为的发生。如《大清会典·雍正朝》卷 166中记载:“科道不行查参者均交部亦照例议处,其红本科抄遍传天下,令承办官详悉校对敬谨奉行。如有增减错漏者查出交部,照错误本章例议处。处罪名,笞四十,应密之事其封发受承办官并不密封及不行谨慎以致漏泄事理轻者。杖六十,私开官文书印封看视者,密封事件私开窃视以至漏泄者……”从上述记载中可以看到清代对于泄密事件是非常重视的,若有增减错漏事项并被查出分不同种类的情况,其刑罚处置不同但都较为严格,可见清代对于信息传递的重视程度。清代对于重要官文书方面的保护工具如钤印、封桶、报匣、夹板等措施同样可以抑制增减官文书的行为。
1. 通过钤印减少增减官文书行为。钤印,也就是使用印信在文书上加盖的标志。在清代奏折、咨文、牌文、票文等几乎所有官文书都需要钤上印信,以证明其正式性和有效性。清代在黏接之处钤印来减少增减官文书的行为,如《钦定大清会典事例(嘉庆朝)》卷 10 中记载:“御史贾允升奏请严禁挖改题本年月日盖印之处以防流弊一折,所奏甚是。足见留心国政,非摭拾浮言者,可比题本末后填写年月日。例用印信钤盖,原以防吏胥篡改情弊。近来外省题本,往往于填写年月之处多有挖补,即经内阁票出饬行,亦复不加查察,殊非杜弊之道。题本书写年月之处,乃系末幅字数无多,若有错误何难接扣另缮。嗣后外省各督抚凡遇题本年月日,俱不准挖改,一有错误,即著另换一扣,黏尾接写,仍将黏接之处钤印,以杜弊端而符体制。至通政司衙门遇有题本月日改补者,向俱随时用揭帖声明送阁,内阁即票拟饬行。”可以看出使用钤印本意是防止增减篡改等行为,后又扩展因年月日书写错误黏接之处也加盖钤印符合文书制度规范。钤印的行为也强化了国家政令的权威性,可以有效防止增减官文书行为的发生。
2.使用不同密封方式传递减少增减官文书行为。密封传递主要是指传递过程中使用封套、封匣、封泥(火漆)等方式密封,保证文书在途中不被私自拆阅或删改。以封套为例,封套是指用来封存机密文书或文书集合的装置或材料。它们可以通过折叠、缝合或封口等方式封闭文件,以确保文件内容不被轻易泄露或破坏。封套上可能还会标记文件的保密等级、来源、日期等信息,以便管理和识别。如《钦定大清会典事例(嘉庆朝)》卷 865 中记载:“但钱粮军务等事,所关甚重,俱以印信为凭不用印文。恐反生弊端,应仍照旧例于空白纸上用印,将数目明白登记……八旗咨行各部院事件,无论大小轻重,俱无封套或有不肖之人探听消息,钻营删改,俱未可定。嗣后八旗除在京传籍官员人等,照常不用封套外,凡咨行部院事件,俱令加封套,实封钤印递送。若应加封之事,竟不弥封,致有泄露删改等弊,将承办封送各官查参,重者照收储红本不谨例,降一级留任。轻者,照不应轻律罚奉九月又覆准。”从中可以看出封套和钤印的使用可以规避泄露删改的问题,但若有应加封套而不加导致消息泄露被删改则会受到相应的处罚。这类行为既兼顾了文书的真实性与安全性,同时也考虑了文书的传递效率。
基于以上分析可以看出,清代的保密措施在维护国家安全、军事机密、政治稳定等方面都发挥了重要作用。通过建立较为分明的文书管理制度和使用一些保密工具,有效抑制了增减官文书行为的发生,确保了政务的机密信息不被泄露,有助于维护社会秩序和国家安全,推动政治、经济和文化领域的发展。这些严格的保密措施,也在一定程度上规范了文书运行的流转,保障了其核心利益不受侵害,对后世有重要的借鉴作用。
四、结 语
综上所述,增减官文书是清代律例中明令禁止的违法行为,这种行为的危害性主要体现在对官文书运行秩序和统治阶级利益的破坏上,也正因如此,国家对其进行着严厉的打击。本文对清代增减官文书的具体类型以及清朝防治增减官文书的主要措施进行了探讨,揭示了这一现象在清代官僚体系运作中的特殊意义。清代增减官文书的研究,不仅可以使我们从文书制度的角度对官文书的运转有了更进一步的了解,而且通过相关律例的解析也展现了清代司法实践的某些特点,更重要的是对清代的政治、经济、社会等诸多方面的历史信息重新梳理,提供了新的研究视角。在查阅资料过程中,发现由于受到史料搜集的局限性,未进行对增减官文书行为不同时间线相关的行为判罚中的主要内容变化及制度调整进行梳理,且发现增减官文书与伪造官文书在行为特征上存在一定的重合之处,但并未进行较为详细的探讨,这也将成为未来进一步研究的重点。
文章出处:《辽宁大学学报(哲社版)》2025年第6期
文章链接:
https://kns.cnki.net/kcms2/article/abstract?v=hGV7VzEtU5muBNGvFkqB0Meu3d5RND8gcdgRcXotR1Aj-ZFFC33ruedxsZseulUzPA4XfQVvg7l39FeDugzx-GUp8lO95SgonJz5HeBPvx0Vv2Rgt0Zym6xBFCB7VGoM9zRCH5--2aq0Mh6bgm-uy2mlG-66nrM23cSHZ6UzYe4Wssqs6B4FpA==&uniplatform=NZKPT&language=CHS
作者简介

赵彦昌,辽宁大学信息资源管理学院院长、教授、博士生导师,辽宁大学中国档案文化研究中心主任,沈阳市档案文化研究中心主任。入选国家级档案专家、辽宁省“百千万人才工程”百人层次人才。兼任中国档案学会常务理事、中国档案学会档案学基础理论学术委员会副主任委员、中国档案学会档案文化专业委员会副主任委员、辽宁省档案学会副理事长等职。
在教学教改领域,赵彦昌教授主讲的《中国档案史》课程入选辽宁大学百门主干课程,被评为辽宁省一流课程、辽宁大学课程思政示范课程暨教学名师;主讲的《中国档案史专题研究》研究生课程入选辽宁大学研究生课程思政教学名师及优秀示范团队。主持辽宁省教学改革项目5项、辽宁大学教学改革项目12项,多次获得辽宁大学本科优秀教学成果奖一等奖、辽宁省普通高等教育本科优秀教学成果奖二等奖、三等奖,被评为2024年度辽宁省普通高等学校本科教学名师、2023年度沈阳市优秀研究生导师。
在科研项目领域,赵彦昌教授主要研究方向为中国档案史、明清档案整理与研究、红色文献保护与编研、档案文化挖掘与传播。在《档案学研究》《档案学通讯》《社会科学战线》《辽宁大学学报》《满语研究》等学术期刊发表学术论文400余篇,被《新华文摘》、人大报刊复印资料《档案学》《高等学校文科学术文摘》全文转载10余篇,出版《中国古代档案管理制度研究》《中国档案史研究史》《满文档案研究》《清代沈阳城市记忆研究》《档案学论著解题》等专著12部,主编《中国档案研究》辑刊12辑。主持国家社科基金项目4项、教育部人文社科研究项目2项、国家档案局档案科技项目1项、省级项目40余项。科研成果获国家档案局优秀科技成果奖三等奖;获霍英东教育基金会高等院校青年教师奖二等奖、三等奖;辽宁省哲学社会科学成果奖一等奖、二等奖、三等奖;获辽宁省自然科学学术成果奖一等奖;多次获辽宁省档案局优秀科技成果一等奖。

曲海月,辽宁大学2019级法律史博士研究生,内蒙古通辽人,研究方向:清代司法档案整理与研究,曾在《辽宁大学学报(哲社版)》《山西档案》《档案与建设》《档案》等刊物发表多篇论文。

王艺潭,辽宁大学信息资源管理学院2023级档案学硕士研究生,从事明清档案整理与研究。曾在《辽宁大学学报(哲学社会科学版)》《北京档案》《档案管理》《档案学刊》《兰台世界》《中国档案报》等期刊发表论文7篇。